| Standard | ||
|---|---|---|
| Сервер | 200 000 | |
Описание
Пакетное решение для организации проектной деятельности в сфере строительства. Включает готовый к работе шаблон проекта строительства с необходимым набором атрибутов, типовым календарным планом и полным набором задач, решаемых в ходе проекта строительства.
В состав пакета также входят 2 готовых смоделированных бизнес-процесса:
-
Процесс «Запуск нового проекта строительства»
Позволяет инициировать запуск нового проекта строительства в BPM-системе ELMA и согласовать его параметры с руководством организации.
-
Процесс «Проведение тендера службой заказчика»
Позволяет автоматизировать проведение тендеров по выбору контрагентов для поставки материалов/проведения работ. Дает возможность устанавливать и контролировать сроки тендерной процедуры на каждом из этапов.
Подробная информация о компоненте
- Компания
- ELMA (https://www.elma-bpm.ru)
- Опубликовано
- 02.02.2016
В состав пакетного решения входит тип проекта «Строительный объект» с готовым шаблоном проекта строительства. Шаблон содержит полный набор необходимых атрибутов проекта, типовой календарный план и перечень задач, решаемых в ходе его реализации.
К атрибутам проекта относятся: паспорт и эскиз проекта, градостроительный план, экспертиза проекта, разрешение на строительство, проектная декларация и другие атрибуты.
В составе пакета также поставляются 2 готовых бизнес-процесса для автоматизации работы с проектами строительства в BPM-системе ELMA.
- Процесс «Запуск нового проекта строительства»
Чтобы инициировать новый проект, заместитель директора по строительству нажимает на кнопку «Запустить процесс» на главной странице веб-интерфейса ELMA и выбирает нужный процесс из выпадающего списка.
Сотрудник вводит параметры проекта, такие как наименование, описание и плановые сроки, а также назначает руководителя проекта.
Параметры нового проекта отправляются на согласование вышестоящим руководством, после чего назначенный руководитель проекта автоматически получает задачу создать проект строительства в системе ELMA.
Руководитель проекта заполняет основные данные по новому проекту, проверяет и в случае необходимости корректирует реквизиты проекта.
Когда проект создан, система автоматически отправит оповещение директору и заместителю директора по строительству.
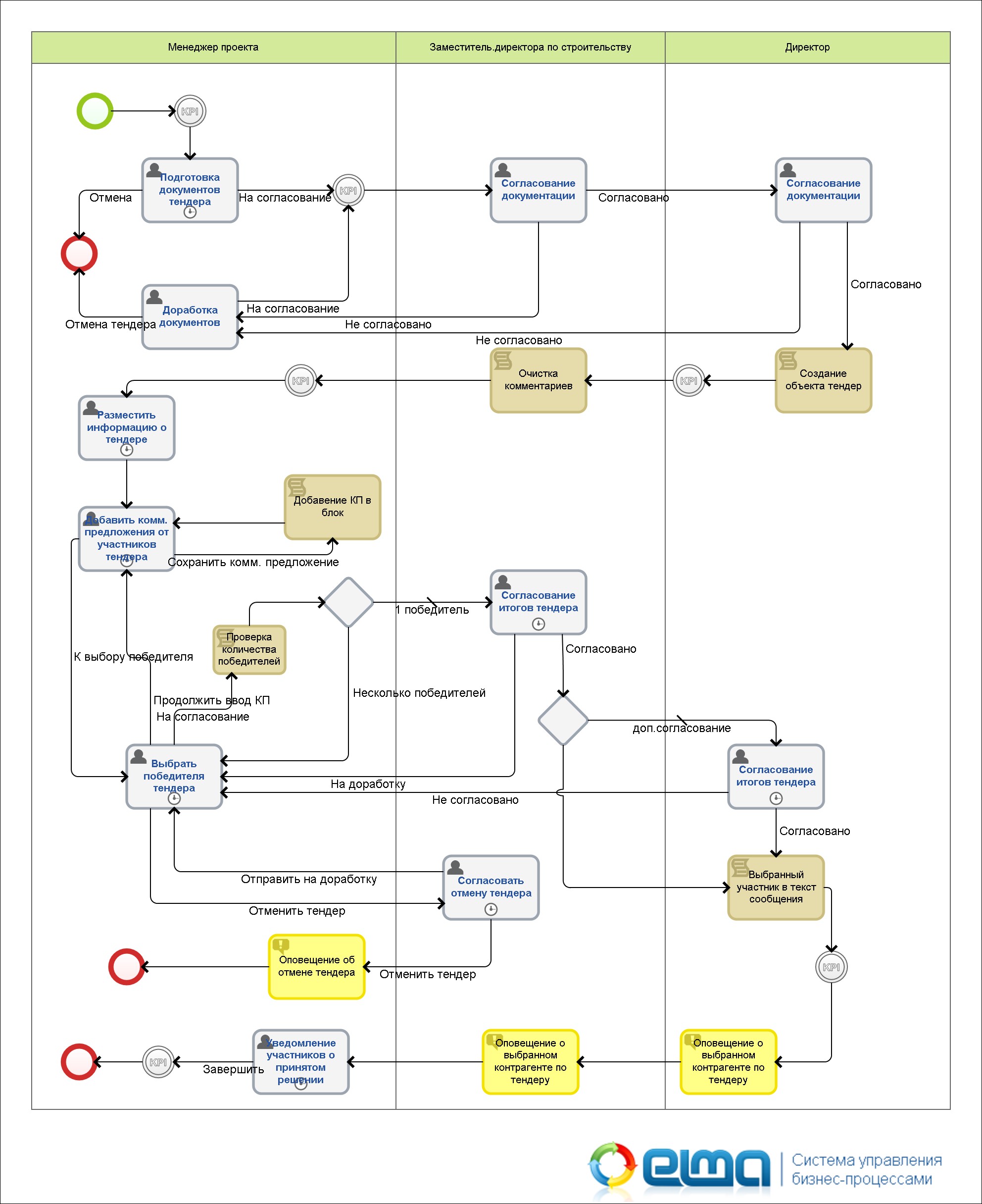
- Процесс «Проведение тендера службой заказчика»
Руководитель проекта строительства запускает процесс «Проведение тендера службой заказчика» с главной страницы ELMA, после чего выполняет первую задачу процесса – готовит тендерную документацию. Задача по подготовке документов тендера ограничена по времени. Срок ее выполнения (2 рабочих дня) настроен в системе по умолчанию и его можно скорректировать.
Менеджер проекта вводит описание тендера, прикрепляет техзадание по проекту, а также выбирает проект строительства в системе, к которому относится данный тендер.
Среди обязательных полей для заполнения: срок размещения информации о тендере, дата завершения сбора заявок, срок принятия решения – параметры, которые ограничивают сроки выполнения задач на различных этапах процесса.
Когда все необходимые данные заполнены, проект нового тендера отправляется на согласование руководителям.
После утверждения нового тендера руководитель проекта размещает информацию о нем на информационных ресурсах. Срок выполнения задачи ограничен периодом, указанным на первом этапе процесса.
Далее Руководитель проекта или уполномоченное лицо заносит в систему коммерческие предложения (заявки) поставщиков.
По завершению сбора заявок Руководитель проекта анализирует их и выбирает победителя, которого затем отправляет на согласование руководству.
После согласования итогов тендера руководитель проекта получает задачу уведомить участников о принятом решении.
Для контроля сроков проведения внутренних тендеров в веб-интерфейсе системы можно посмотреть метрики экземпляра процесса (показатели по конкретному тендеру) и общие метрики по процессу (средние показатели по всем тендерам):
- время согласования тендерной документации;
- время сбора КП и согласования итогов тендера;
- общее время исполнения экземпляра процесса.